问鼎娱乐
首页
关于越秀
越秀概况
发展战略
股权架构
领导班子
历史回顾
业务领域
地产板块
金融板块
交通板块
食品板块
X 板块
新闻中心
集团要闻
板块要闻
品牌百科
宣传视频
企业文化
越秀品牌
社会责任
投资者关系
公司公告
年报
中报
ESG报告
投资者热线
股票信息及走势
加入越秀
校招通道
社招通道
实习生招聘
信息公开
繁
En
Follow us
我们的社交账号和视频平台
首页
关于越秀
越秀概况
发展战略
股权架构
领导班子
历史回顾
业务领域
地产板块
金融板块
交通板块
食品板块
X 板块
新闻中心
集团要闻
板块要闻
品牌百科
宣传视频
企业文化
越秀品牌
社会责任
投资者关系
公司公告
年报
中报
ESG报告
投资者热线
股票信息及走势
加入越秀
校招通道
社招通道
实习生招聘
信息公开
首页
关于越秀
越秀概况
发展战略
股权架构
领导班子
历史回顾
业务领域
地产板块
金融板块
交通板块
食品板块
X 板块
新闻中心
集团要闻
板块要闻
品牌百科
宣传视频
企业文化
越秀品牌
社会责任
投资者关系
公司公告
年报
中报
ESG报告
投资者热线
股票信息及走势
加入越秀
校招通道
社招通道
实习生招聘
信息公开
08.11
2021
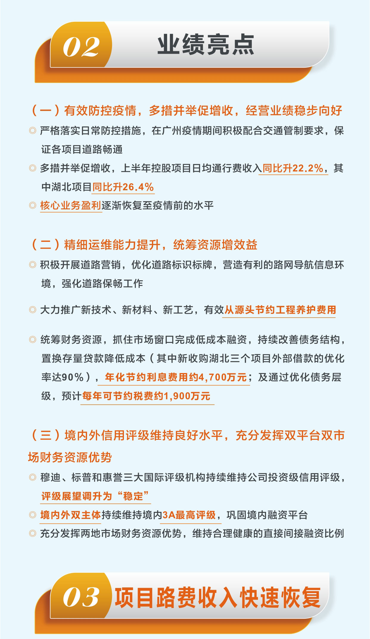
一图读懂|越秀交通发布2021年中期业绩:收入利润快速恢复,中期派息历史新高
分类: 交通板块
分享到
187
【网站地图】
【sitemap】